手游动态 第631页

CHINAGARY 篮球体育飞机的精彩赛事与飞行之旅

CHINAGARY 篮球体育飞机的精彩赛事与飞行之旅

手游动态 94
CHINAGARY 篮球体育飞机将篮球与飞行完美结合,为观众带来了一场别开生面的精彩赛事。这场独特的赛事不仅让人们感受到了篮球的魅力,还体验到了飞行的刺激。 赛事背景 CHINAGARY 篮球体育飞机赛事是一项创新性的体育活动,它将传统的篮球比赛搬到了天空中。比赛场地是一架特制的飞机,球员们在飞机上进行篮...
代号鸢深入攻略,再探桃源臆障20层,高效资源管理、必备技巧与最大化战斗价值

代号鸢深入攻略,再探桃源臆障20层,高效资源管理、必备技巧与最大化战斗价值

手游动态 94
在《代号鸢》这款游戏中,再探桃源臆障20层是一个极具挑战性的关卡,它不仅考验玩家的操作技巧,更对资源管理提出了极高的要求,本文将详细介绍如何在挑战这一关卡时高效地管理和使用资源,分析资源浪费的常见原因,并提出避免策略,最终总结如何在游戏中最大化这一关卡的价值。一、代号鸢再探桃源臆障20层怎么打在资源管理中的重...
草莓芭乐秋葵鸭脖榴莲幸福宝在线观看:多种美味汇聚的奇妙体验

草莓芭乐秋葵鸭脖榴莲幸福宝在线观看:多种美味汇聚的奇妙体验

手游动态 72
在这个丰富多彩的世界里,美食的魅力如同璀璨星辰般闪耀着无尽光芒。而当草莓的甜美、芭乐的独特、秋葵的清爽、鸭脖的香辣、榴莲的浓郁以及幸福宝在线观看所带来的奇妙体验汇聚在一起时,一场堪称绝无仅有的奇妙盛宴就此拉开帷幕。 草莓,那宛如红宝石般娇艳欲滴的果实,轻轻咬上一口,甜蜜的汁水瞬间在口腔中四溢开来,带着丝丝清...
收入囊中校园-hpn 带你探索校园精彩世界

收入囊中校园-hpn 带你探索校园精彩世界

手游动态 96
在校园的时光里,我们总是忙碌于学业和各种活动,却常常忽略了身边的精彩世界。通过 hpn,我们可以打开一扇通往校园精彩世界的门,发现那些隐藏在日常中的美好与惊喜。 hpn 是一个富有创意和活力的组织,致力于为校园带来更多的乐趣和知识。他们组织各种有趣的活动,涵盖了艺术、文化、体育、学术等多个领域,让同学们在课...
火炬之光无限深度解析,神谕者角色众神之化身技能搭配与秘籍指南

火炬之光无限深度解析,神谕者角色众神之化身技能搭配与秘籍指南

手游动态 448
在《火炬之光无限》这款游戏中,神谕者以其独特的众神之化身特性,成为了众多玩家心中的宠儿,这个角色不仅拥有强大的增伤效果,还能通过祝福系统获得额外的增益,让玩家在战斗中体验到众神之力,如何为神谕者众神之化身搭配技能,才能最大化其战斗潜力呢?就让我们来一场深度解析,带你领略神谕者的技能搭配之道。祝福系统:众神之力...
锚点降临卡池抽取概率全解析,在资源管理中扮演的角色与高效利用策略

锚点降临卡池抽取概率全解析,在资源管理中扮演的角色与高效利用策略

手游动态 205
在当下热门的策略与角色扮演结合的游戏《锚点降临》中,卡池抽取作为玩家获取稀有角色与装备的主要途径,其概率机制不仅影响着玩家的游戏体验,更是资源管理的核心要素之一,本文将深入探讨锚点降临卡池抽取概率一览在资源管理中的重要性,提供高效管理和使用该信息的技巧,分析资源浪费的常见原因及避免策略,并最终总结如何在游戏中...
4s4s4s4s 色大众的奢华体验:领略极致尊荣与非凡享受

4s4s4s4s 色大众的奢华体验:领略极致尊荣与非凡享受

手游动态 91
:这段文字主要描述了一种奢华的体验,与大众品牌相关,强调了尊荣和非凡享受。 主要思路:根据题目描述,文章可以从以下几个方面展开: 1. 介绍大众品牌的特点和影响力。 2. 描述 4S 店的环境和设施,如何营造出奢华氛围。 3. 详细描述在 4S 店的服务体验,包括专业的销售人员、优质的售后服务等。...
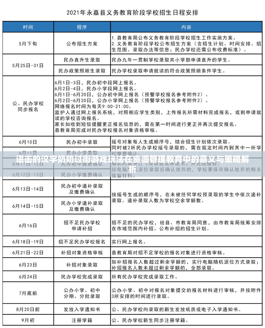
进击的汉字奶奶过街游戏玩法在资源管理教育中的意义与策略解析

进击的汉字奶奶过街游戏玩法在资源管理教育中的意义与策略解析

手游动态 97
在数字游戏日益丰富的今天,一款名为“进击的汉字”的游戏凭借其独特的汉字解谜玩法,吸引了大量玩家的关注。“奶奶过街怎么玩”这一关卡,不仅考验玩家的汉字知识储备,还巧妙地融入了策略与资源管理元素,使得这一关卡成为众多玩家热议的焦点,本文旨在探讨“进击的汉字奶奶过街怎么玩”在资源管理中的重要性,提供高效管理和使用的...
女婿如此优秀,最终还是从了他

女婿如此优秀,最终还是从了他

手游动态 96
在人生的长河中,家庭关系的建立和维系往往充满了无数的故事和情感的交织。而当提到“女婿如此优秀,最终还是从了他”这样一个话题时,不禁让人联想到其中可能蕴含的曲折与温馨。 女婿,这个在家庭关系中相对较新的角色,他的到来往往会给一个家庭带来新的活力和变化。当一个女婿被称赞为优秀时,那必然是有着诸多令人瞩目的闪光点...
喜宝:坐公交引发的情感纠葛

喜宝:坐公交引发的情感纠葛

手游动态 101
在繁华都市的喧嚣中,公交是一道独特的风景线,它承载着无数人的故事与情感。而喜宝的这一场因坐公交而引发的情感纠葛,更是让人感慨万千。 喜宝,一个平凡而又特别的女孩。那一天,她如往常一样踏上了拥挤的公交车。在人群的推搡中,她不经意间与一个男孩对视了一眼。就是这一眼,仿佛一道闪电击中了她的心。男孩有着清澈的眼神和...
继承戏园子后,揭秘客人喜好在资源高效管理中的独特奥秘

继承戏园子后,揭秘客人喜好在资源高效管理中的独特奥秘

手游动态 124
在虚拟与现实交织的游戏世界里,玩家常常能体验到不同的人生角色与经营挑战。“继承了一座戏园子”这一设定,不仅让玩家化身为传统文化的守护者,还赋予了其经营管理的重任,在这座古色古香的戏园里,每一位客人的喜好都如同繁星点点,构成了戏园运营不可或缺的资源,本文旨在探讨客人喜好在资源管理中的重要性,分享高效管理和使用的...
军训大白兔蹦出来了中的惊喜:一场独特的军训体验

军训大白兔蹦出来了中的惊喜:一场独特的军训体验

手游动态 107
在每个人的青春记忆中,军训都占据着独特的位置。那是一段充满汗水、毅力与成长的时光,而在一场看似普通的军训中,却发生了一件令人意想不到的事情,一只大白兔蹦了出来,为整个军训增添了一份别样的惊喜。 当阳光炽热地洒在训练场上,同学们正一丝不苟地进行着各种军事训练动作。队列整齐,口号嘹亮,一切都按部就班地进行着。就...
遇见喵克斯,全面攻略猫咪获取方法,资源管理技巧及避免浪费策略

遇见喵克斯,全面攻略猫咪获取方法,资源管理技巧及避免浪费策略

手游动态 125
在《遇见喵克斯》这款以小猫为主角的塔防策略手游中,猫咪不仅是玩家的可爱伙伴,更是战斗中的重要力量,如何高效地获得、管理和使用猫咪,成为了玩家在游戏中取得成功的关键,本文将详细介绍在《遇见喵克斯》中如何获得猫咪,探讨其资源管理的重要性,提供高效管理和使用的技巧,分析资源浪费的常见原因及避免策略,并最终总结如何最...
肉观音莲:一种独特美丽且富有魅力的多肉植物

肉观音莲:一种独特美丽且富有魅力的多肉植物

手游动态 96
多肉植物一直以来都备受植物爱好者们的喜爱,而肉观音莲便是其中极为独特且富有魅力的一种。 肉观音莲,其形态别具一格。它的叶片厚实饱满,呈现出一种独特的莲座状,层层叠叠地排列着,宛如一朵盛开的莲花。叶片的颜色丰富多彩,常见的有绿色、粉色、紫色等,有的叶片还会带有细腻的纹路或斑点,使得整个植株看起来格外精致。在阳...
逆水寒手游丐帮入门指南,资源管理技巧、避免浪费策略及价值最大化攻略

逆水寒手游丐帮入门指南,资源管理技巧、避免浪费策略及价值最大化攻略

手游动态 107
在逆水寒手游中,丐帮作为一个独特的门派,以其独特的技能和身份系统吸引了大量玩家的关注,加入丐帮不仅意味着能够学习到丐帮独有的武学技能,还能体验到丐帮独特的身份玩法,如何高效地加入丐帮,并在游戏中最大化其价值,是许多玩家关心的问题,本文将从资源管理的重要性、高效管理和使用的技巧、资源浪费的常见原因及避免策略,以...
文字游戏大挑战,揭秘真假妻子关卡全攻略,智慧破解迷雾找寻真爱之路

文字游戏大挑战,揭秘真假妻子关卡全攻略,智慧破解迷雾找寻真爱之路

手游动态 200
在这个信息爆炸的时代,各种烧脑游戏层出不穷,而“文字玩出花”作为一款融合了文字解谜与剧情推理的游戏,更是吸引了无数玩家的目光。“真假妻子”这一关卡,以其扑朔迷离的剧情和烧脑的谜题,让不少玩家直呼过瘾,作为一位自媒体编辑,我将带你深入剖析这一关卡,揭秘如何通过智慧与观察,智破迷雾,找到真正的妻子。一、初入迷雾,...
草莓丝瓜芭乐樱桃榴莲黄:缤纷水果的独特魅力与精彩世界

草莓丝瓜芭乐樱桃榴莲黄:缤纷水果的独特魅力与精彩世界

手游动态 229
在丰富多彩的水果王国中,草莓、丝瓜、芭乐、樱桃和榴莲以其各自独特的魅力,为我们展现了一个缤纷多彩的精彩世界。 草莓,那一颗颗小巧玲珑、色泽鲜艳的果实,宛如红宝石般点缀在绿叶之间。草莓的外观就足以让人陶醉,它那圆润的形状,表面布满了细小的籽儿,仿佛是精心雕琢的艺术品。轻轻咬上一口,鲜嫩多汁的果肉瞬间在口中绽放...
y31s 和 y31s 标准区别更新了许多海外直播间直呼:详细解读与分析

y31s 和 y31s 标准区别更新了许多海外直播间直呼:详细解读与分析

手游动态 147
# Y31s 与 Y31s 标准区别的详细解读与分析 在当今竞争激烈的手机市场中,各大品牌不断推陈出新,以满足消费者日益多样化的需求。vivo 旗下的 Y31s 系列手机备受关注,而 Y31s 与 Y31s 标准在诸多方面存在区别,这些区别引发了众多海外直播间的热议。今天,我们就来对 Y31s 和 Y31s...
逆水寒手游深度解析,百变迷踪技能获取攻略与高效资源管理策略

逆水寒手游深度解析,百变迷踪技能获取攻略与高效资源管理策略

手游动态 87
在逆水寒手游这个丰富多彩的武侠世界中,各种技能与秘籍的获取与运用,无疑是每位玩家提升实力、探索游戏乐趣的重要途径。“百变迷踪”作为一项极具趣味性和实用性的技能,更是让众多玩家趋之若鹜,它不仅能让玩家在游戏中化身为各种NPC或玩家的模样,实现趣味性的伪装与互动,还能在关键时刻躲避敌人的追击,为战斗增添一份神秘与...
鲁大师视频播放免费观看无需付费畅享精彩

鲁大师视频播放免费观看无需付费畅享精彩

手游动态 110
在当今数字化时代,视频内容的丰富性和多样性极大地满足了人们的娱乐和学习需求。而鲁大师视频播放平台凭借其独特的优势,为用户提供了免费观看无需付费即可畅享精彩的优质体验。 鲁大师视频播放平台拥有海量的视频资源,涵盖了电影、电视剧、综艺、动漫、纪录片等各种类型。无论是经典老片还是最新上映的热门佳作,都能在这里找到...